人白细胞介素23 ELISA试剂盒
产品名称: 人白细胞介素23 ELISA试剂盒
英文名称: Human IL-23 ELISA KIT
产品编号: SEKH-0034
产品价格: 0
产品产地: 北京
品牌商标: solarbio
更新时间: 2025-10-28T13:22:01
使用范围: null
- 联系人 : 索莱宝-龚思雨
- 地址 : 北京市北京经济技术开发区环科中路16号26幢3层301
- 邮编 :
- 所在区域 : 北京
- 电话 : 181****6239 点击查看
- 传真 : 点击查看
- 邮箱 : 3193328036@qq.com
- 二维码 : 点击查看
人白细胞介素23ELISA试剂盒
产品编号:SEKH-0010
适用于人血清、血浆或细胞培养上清液等样本
| 中文名称 | 人白细胞介素23检测试剂盒 |
|---|---|
| 英文名称 | Human IL-23 ELISA KIT |
| 反应性 | Human |
| 样品类型 | Serum, plasma, Cell culture supernatant |
| 灵敏度 | 8 pg/ml |
| 检测目标 | IL-23 |
| 应用 | Sandwich ELISA |
背景介绍:
IL-23 是 IL-12 细胞因子家族的成员,与 IL-12 具有同源性,是异源双聚体,由 IL-12 p40 和 IL-23 p19
两个亚基组成,α链为 p19,含有 189 个氨基酸,与 IL-12p35 具有同源性;β链为 IL-12 的 p40。IL-23 与
CD4+T 淋巴细胞表面的 IL-23 受体相结合后,可诱导其定向分化为 Thl7 细胞并促进 Thl7 细胞促进其分泌
IL-17、IL-22 等炎症因子,这些炎症因子分别与其相应的受体相结合后发挥其生物学效应;IL-23 经 Stat4
活化 PHA,刺激 T 细胞,促进其增殖和γ干扰素产生,并诱导记忆性 T 细胞的增殖;IL-23 具有十分复杂
的生物学功能,在抗感染免疫、抗肿瘤免疫以及自身免疫病的发病中发挥着重要的作用。
检测原理:
Solarbio (Solarbio ®) ELISA 试剂盒采用基于双抗体夹心法的酶联免疫吸附检测技术。将抗人 IL-23 单克
隆抗体包被在酶标板上;分别加入梯度稀释的标准品和预稀释的样本,标准品和样本中的人 IL-23 会与酶标
板上的包被抗体充分结合;洗板后加入生物素化抗人 IL-23 抗体,该抗体会与板子上包被抗体捕获的标准品
和样本中的人 IL-23 发生特异性结合;洗板后加入辣根过氧化物酶(HRP)标记的链霉亲和素,生物素与链
霉亲和素会发生高强度的非共价结合;洗板后加入显色剂底物 TMB,若反应孔中样品存在不同浓度的人
IL-23,则 HRP 会使无色 TMB 变成不同深浅(正相关)的蓝色物质,加入终止液后反应孔会变成黄色;最
后,在λmax=450 nm(OD=450 nm)处测定反应孔样品吸光度(OD),样本中的人 IL-23 浓度与 OD 成正
比,通过绘制标准曲线和四参数拟合软件便可计算出样本中人 IL-23 的浓度。
原理图:

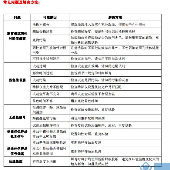
注意事项:
1.试剂盒应在有效期内使用,请不要使用过期的试剂。
2.试剂盒未使用时应保存在2-8℃冰箱,已复溶但未用完的标准品,请丢弃。
3.试剂盒使用前请在室温恢复30 min,且充分混匀试剂盒里的各种成份及制备的样品。
4.在试验中标准品和样本建议作复孔检测,且加入试剂的顺序应保持一致。
5.为避免交叉污染,请在试验中使用1次性试管,枪头,封板膜(※)及洁净塑料容器。.
6.浓缩生物素化抗体和浓缩酶结合物的体积较少,在运输过程中微量液体会沾到管壁及瓶 盖上,使用前请离心处理(5-10 S即可),使管壁上的液体集中在管底部,取用时,请用移液器小心吹打几次。
7.除了试剂盒中的浓缩洗涤液和终止液可以通用外,请不要使用其他来源试剂盒内含的试剂代替本试剂盒中的某单个组分。
8.为保证结果准确,每次检测均需做标准曲线。
安全提示:
试剂盒中的终止液为酸性溶液,操作人员在使用时请带上手套并注意防护;在操作过程中也要避免试剂接触皮肤和眼睛,如果不慎接触,请用大量清水清洗;检测血液样本及其它体液样本时,请按国家生物实验室安全防护有关管理规定执行。

自备实验器材(不提供,可代购)
1.酶标仪(主波长450nm,参考波长630nm)
2.高精度移液器及一次性吸头:0.5-10,2-20,20-200,200-1000μl
3.洗板机或洗瓶
4.37℃孵育箱
5.双蒸水,去离子水,量筒等
6.稀释用聚丙烯试管
样本收集及储存:
1.细胞培养上清:
将细胞培养基移至无菌离心管,在4℃条件下1000 ×g离心10 min,然后将上清等量分装于小EP管并于-20℃下保存(24小时内检测可放入2-8℃储存),避免反复冻融。
2.血清样本:
室温血液自然凝固20 min后,在4℃条件下1000×g离心10 min,然后将上清等量分装于小EP管并于-20℃下保存(24小时内检测可放入2-8℃储存),保存过程中如有沉淀,请再次离心,避免反复冻融。
3.血浆样本:
将全血收集到含抗血凝剂的管中,根据标本的实际要求选择EDTA,柠檬酸钠或肝素作为抗凝剂,混合20 min,在4℃条件下1000×g离心10 min,然后将上清等量分装于小EP管并于-20℃下保存(24小时内检测可放入2-8℃储存),避免反复冻融。
※注意:血清血浆样本避免使用溶血、高血脂样本,以免影响检测结果;如果样本中的靶标物检测浓度高于标准品的最高值,请将样品做适当倍数稀释后检测,建议正式实验前做预实验以确定稀释倍数。
试剂准备:
1.试剂回温:首先在实验前30 min将试剂盒,待测样本放置于室温下,浓缩洗涤液如出现结晶,请放入37℃温浴直到结晶全部溶解。
2.配制洗涤液:预先计算好稀释后的洗涤液使用体积,然后用双蒸水或去离子水将20倍浓缩洗涤液稀释成1倍应用液,未用完的浓缩洗涤液放入4℃冰箱保存。
3.标准品梯度稀释:加入标准品/样本稀释液(SR1)1ml至冻干标准品中,静置15分钟待其完全溶解后轻
轻混匀(浓度为8000pg/ml),然后按照以下浓度进行2倍稀释:4000、2000、1000、500、250、125、62.5
pg/ml进行稀释,4000pg/ml为标准曲线最高点浓度,标准品/样本稀释液(SR1)作为标准曲线的零点
(0pg/ml)。复溶过的标准品原液(8000pg/ml)未用完的应废弃或根据需要按照一次用量分装,并将其
贮存在-20~-80℃冰箱,具体如下图。
4.生物素化抗体工作液:预先计算好试验所需用量,用检测稀释液(SR2)将100倍抗体浓缩液稀释成1倍应用工作液(稀释前充分混匀),请在30分钟内加入到反应孔中。

5.酶结合物工作液:按每次试验所需用量配制,用酶结合物稀释液(SR3)将100倍浓缩酶结合物稀释成1倍应用工作液(稀释前离心),请在30分钟内使用。

6.洗涤方法:
自动洗板:甩尽酶标板孔中液体,在厚迭吸水纸上拍干,注入洗涤液为300ul/孔,注
与吸出间隔为30秒,洗板5次。
手工洗板:甩尽酶标板孔中液体,在厚迭吸水纸上拍干,用洗瓶加入洗涤液300ul/孔,静止30秒后甩净酶标板孔中液体,在厚迭的吸水纸上拍干,洗板5次。
结果判断:
1.用酶标仪 450 nm 波长测定 OD 值。选择双波长检测,参考波长为 630 nm。如不能进行双波长检测,请用 450 nm 的OD测定值减去630 nm的OD测定值。
2.计算标准品、样品的平均OD值:每个标准品和标本的OD值应减去零孔的OD值
3.以标准品浓度为横坐标,吸光度OD值为纵坐标,用软件绘制标准曲线,样品中IL-3含量可通过对应OD值由标准曲线换算出相应的浓度。
4.若标本OD值高于标准曲线上限,应做适当稀释后重新检测,计算浓度时再乘以稀释倍数。
参数表征:
1.数据及标准曲线

本图仅供参考,应以当次试验标准品绘制的标准曲线计算人IL-23的样本含量
2. 灵敏度:
最低可检测人IL-23浓度达30pg/ml
20个零标准品浓度OD的平均值加上两个标准差,计算相应的可检测浓度。
3. 特异性:
不与人G-CSF、GM-CSF、IL-1α、IL-1β、IL-2、IL-3 Rα、IL-3 Rβ、IL-4 IL-6、IL-7、IL-8、TGF-β1 、TNF-α、 TNF-β反应,小鼠GM-CSF、IL-1β、 IL-3、IL-4 、IL-5、IL-6、IL-7等反应。
4. 重复性:
板内,板间变异系数<10%。
5. 回收率:
在选取的健康人血浆、细胞培养上清中加入 3 个不同浓度水平的人 IL-23,计算回收率。

6. 线性稀释:
分别在选取的4 份健康人血浆和细胞培养上清中加入高浓度人 IL-23,在标准曲线动力学范围内进行稀释,评估线性。




